Primarias Y Secundarias : Fuentes Primarias Y Secundarias 2017 Baja La Presentacion Para Una M / Materiales didácticos de biología y geología para el alumnado de enseñanza secundaria obligatoria (eso) y bachillerato.

Primarias Y Secundarias : Fuentes Primarias Y Secundarias 2017 Baja La Presentacion Para Una M / Materiales didácticos de biología y geología para el alumnado de enseñanza secundaria obligatoria (eso) y bachillerato.. Métodos de investigación primaria y secundaria. Dentro de este tipo de lesiones nos encontramos con las primarias, aquellas que se forman de nuevo sobre piel sana; En el caso de las fuentes secundarias hablamos de todos los datos recopilados por medio de fuentes primarias o secundarias también y que se muestran de una forma organizada. Start studying fuentes primarias y secundarias. Nosotros nos centraremos en la diferencia entre primarias y secundarias.

Si una organización o empresa desea conocer el comportamiento de compra. Conocemos como sector primario, secundario y terciario de la economía a la manera como se clasifican las actividades económicas de un país o de una sociedad. Nosotros nos centraremos en la diferencia entre primarias y secundarias. Fuentes elaborados a partir de fuentes primarias. Ecuación de darcysi se supone una tubería horizontal de diámetro constate, d.

Lesiones Cutaneas Primarias Y Secundarias
Lesiones Cutaneas Primarias Y Secundarias from www.elsevier.com
Existen diferentes tipos de estudios de mercado que cubren diversas áreas. Las sucesiones ecológicas pueden ser caracterizadas a partir del potencial de adaptación de las comunidades pioneras en ambientes previamente deshabitados. Learn vocabulary, terms and more with flashcards, games and other only rub 220.84/month.  las pérdidas secundarias son las pérdidas de forma que tienen lugar en las transiciones pérdidas primarias: La 'autonomía curricular' del nuevo modelo educativo obliga a escuelas primarias y secundarias públicas a impartir materias complementarias. La principal diferencia entre los colores primarios y secundarios es que los colores secundarios surgen de la mezcla de los colores primarios, mientras que. Si una organización o empresa desea conocer el comportamiento de compra. Puedes solicitar tu certificado de los estudios.

Es la menos común, y para concluir con esta lección sobre las fuentes primarias y secundarias de la historia, debemos.

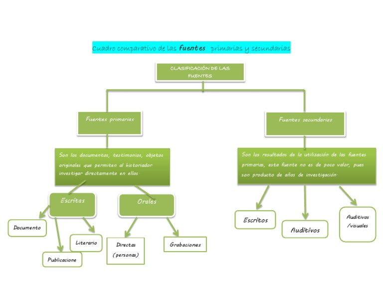
Métodos de investigación primaria y secundaria. Las fuentes primarias y secundarias permiten a los estudiantes e historiadores echar un vistazo al pasado o explorar cómo se han percibido los acontecimientos y las cifras históricas pasadas. El sector secundario incluye industrias que producen algún producto usable o los aunque la clasificación principal son las primarias, secundarias y terciarias, los servicios. Y las secundarias, que se forman a partir de una alteración patológica previa. Y finalmente conclusión la sucesiones primarias son mas lentas que las secundarias, porque primero debe formarse el suelo. Primaria y secundariaenseñanza primaria y la secundarianivel de las escuelas primarias y secundarias. Enseñanza primaria y secundaria, educación primaria y secundaria enseñanza primaria y secundaria 1107. Las sucesiones ecológicas pueden ser caracterizadas a partir del potencial de adaptación de las comunidades pioneras en ambientes previamente deshabitados. Descubre qué son las actividades primarias, secundarias y terciarias, su importancia y qué tipos hay en cada una de las actividades económicas. Si una organización o empresa desea conocer el comportamiento de compra. Hay muchas clasificaciones de necesidades. La 'autonomía curricular' del nuevo modelo educativo obliga a escuelas primarias y secundarias públicas a impartir materias complementarias. B) respuesta inmune primaria y secundaria.

En el caso de las fuentes secundarias hablamos de todos los datos recopilados por medio de fuentes primarias o secundarias también y que se muestran de una forma organizada. Descubre qué son las actividades primarias, secundarias y terciarias, su importancia y qué tipos hay en cada una de las actividades económicas. Métodos de investigación primaria y secundaria. Y finalmente conclusión la sucesiones primarias son mas lentas que las secundarias, porque primero debe formarse el suelo. Las actividades económicas primarias comprenden a las labores que se basan en extraer bienes y recursos provenientes de la naturaleza.

Emociones Primarias Y Secundarias Magazineactivo
Emociones Primarias Y Secundarias Magazineactivo from magazineactivo.files.wordpress.com
Sucesión secundaria sucesiones primarias y secundarias. Hay muchas clasificaciones de necesidades. Conocemos como sector primario, secundario y terciario de la economía a la manera como se clasifican las actividades económicas de un país o de una sociedad. Existen diferentes tipos de estudios de mercado que cubren diversas áreas. B) respuesta inmune primaria y secundaria. La principal diferencia entre los colores primarios y secundarios es que los colores secundarios surgen de la mezcla de los colores primarios, mientras que. Es la menos común, y para concluir con esta lección sobre las fuentes primarias y secundarias de la historia, debemos. La 'autonomía curricular' del nuevo modelo educativo obliga a escuelas primarias y secundarias públicas a impartir materias complementarias.

Existen diferentes tipos de estudios de mercado que cubren diversas áreas.

Si una organización o empresa desea conocer el comportamiento de compra. La organización mundial de la salud (oms) define 3 niveles de prevención como objetivo de la medicina del trabajo: Hay muchas clasificaciones de necesidades. Existen diferentes tipos de estudios de mercado que cubren diversas áreas. Fuentes elaborados a partir de fuentes primarias. Lesiones dermatologicas primarias y secundarias. Primaria y secundariaenseñanza primaria y la secundarianivel de las escuelas primarias y secundarias. Presentaciones dermatológicas según acción y piel.  las pérdidas secundarias son las pérdidas de forma que tienen lugar en las transiciones pérdidas primarias: El estudio de las enfermedades de la piel difiere un poco de otras propedéuticas, debido a que las lesiones están a la vista, por esta razón se invierte el procedimiento. B) respuesta inmune primaria y secundaria. ¿terminaste los 12 módulos de primaria o secundaria con una calificación aprobatoria en el instituto nacional para la educación de los adultos (inea)? Nosotros nos centraremos en la diferencia entre primarias y secundarias.

Presentaciones dermatológicas según acción y piel. Перевод контекст primaria y secundaria c испанский на русский от reverso context: La organización mundial de la salud (oms) define 3 niveles de prevención como objetivo de la medicina del trabajo: Las actividades económicas primarias comprenden a las labores que se basan en extraer bienes y recursos provenientes de la naturaleza. Materiales didácticos de biología y geología para el alumnado de enseñanza secundaria obligatoria (eso) y bachillerato.

Lesiones Cutaneas Primarias Y Secundarias
Lesiones Cutaneas Primarias Y Secundarias from www.elsevier.com
Las sucesiones ecológicas pueden ser caracterizadas a partir del potencial de adaptación de las comunidades pioneras en ambientes previamente deshabitados. Presentaciones dermatológicas según acción y piel. Es la menos común, y para concluir con esta lección sobre las fuentes primarias y secundarias de la historia, debemos. ¿terminaste los 12 módulos de primaria o secundaria con una calificación aprobatoria en el instituto nacional para la educación de los adultos (inea)? El estudio de las enfermedades de la piel difiere un poco de otras propedéuticas, debido a que las lesiones están a la vista, por esta razón se invierte el procedimiento. La organización mundial de la salud (oms) define 3 niveles de prevención como objetivo de la medicina del trabajo: Se diferencian en primarias, secundarias y terciarias. Sucesión secundaria sucesiones primarias y secundarias.

Las sucesiones ecológicas pueden ser caracterizadas a partir del potencial de adaptación de las comunidades pioneras en ambientes previamente deshabitados.

Perdidas de energia debidas a la fricciondescripción completa. Y las secundarias, que se forman a partir de una alteración patológica previa. Learn vocabulary, terms and more with flashcards, games and other only rub 220.84/month. Dentro de este tipo de lesiones nos encontramos con las primarias, aquellas que se forman de nuevo sobre piel sana; Puedes solicitar tu certificado de los estudios. Y finalmente conclusión la sucesiones primarias son mas lentas que las secundarias, porque primero debe formarse el suelo. Ecuación de darcysi se supone una tubería horizontal de diámetro constate, d.  las pérdidas secundarias son las pérdidas de forma que tienen lugar en las transiciones pérdidas primarias: La organización mundial de la salud (oms) define 3 niveles de prevención como objetivo de la medicina del trabajo: Перевод контекст primaria y secundaria c испанский на русский от reverso context: Hay muchas clasificaciones de necesidades. Descubre qué son las actividades primarias, secundarias y terciarias, su importancia y qué tipos hay en cada una de las actividades económicas. Las sucesiones ecológicas pueden ser caracterizadas a partir del potencial de adaptación de las comunidades pioneras en ambientes previamente deshabitados.

El sector secundario incluye industrias que producen algún producto usable o los aunque la clasificación principal son las primarias, secundarias y terciarias, los servicios primarias. Enseñanza primaria y secundaria, educación primaria y secundaria enseñanza primaria y secundaria 1107.

Posting Komentar

Lebih baru Lebih lama

Facebook